代谢功能障碍相关脂肪性肝炎(MASH,也就是以前的NASH)是脂肪性肝病常见的炎症并发症,它增加了最常见的肝癌类型——肝细胞癌(HCC)的风险。
然而,在过去的十年里,研究人员发现,MASH 还引起一种称为衰老(senescence)的非分裂的肿瘤抑制细胞状态。
这些发现带来了一个重大难题:MASH 是如何在增加肝细胞癌风险的同时又抑制肝细胞癌的发生?
2025年新年伊始,加州大学圣地亚哥分校 Michael Karin 团队(古丽、朱亚辉为共同第一作者兼共同通讯作者)在 Nature 期刊发表了题为:FBP1 controls liver cancer evolution from senescent MASH hepatocytes 的研究论文。该研究解决了衰老细胞状态与肝癌之间关联的矛盾——FBP1 控制衰老状态的 MASH 肝细胞向肝癌的演变。
代谢功能障碍相关脂肪性肝炎(MASH)的特征是脂质堆积和炎症,它使肝细胞进入一种称为衰老(senescence)的肿瘤抑制状态,但同时又增加癌症风险。该团队对这一悖论的研究表明,诱导 MASH 的饮食通过引起 DNA 损伤来触发衰老。然而,长时间的代谢应激使这些衰老的肝细胞开始分裂并进展为癌症。
古丽,2022年博士毕业于武汉大学,现为加州大学圣地亚哥分校博士后研究员。朱亚辉,2017年博士毕业于武汉大学,此后在武汉大学从事博士后研究并任助理研究员,2021年起加入重庆大学医学院,现为重庆大学教授、博士生导师,曾在加州大学圣地亚哥分校任客座科学家。两人此前在武汉大学及加州大学圣地亚哥分校合作发表多篇研究论文。
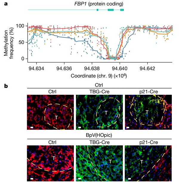
之前的研究表明,肝癌可被糖异生酶果糖-1,6-二磷酸酶1(FBP1)抑制。在这项最新研究中,研究团队发现,人类肝细胞癌(HCC)样本中的 FBP1 水平低于正常水平,这与肿瘤抑制蛋白 TP53 的减少情况相一致。研究团队还观察到促癌酶 AKT 的激活,而 FBP1 有助于其失活。已知 AKT 可加速 TP53 降解并稳定促癌转录激活蛋白 NRF2。此外,研究团队还观察到,在肝细胞癌(HCC)中,FBP1 基因发生了甲基化修饰,这种修饰阻止了转录激活因子(例如TP53)对其表达的促进作用。
出乎意料的是,与对照组相比,在人类 MASH 样本和小鼠模型中,FBP1 和 TP53 水平较高,而 AKT 和 NRF2 水平较低。
MASH 诱导饮食的 MUP-uPA 小鼠模型的肝细胞会出现 DNA 损伤。这引发了 DNA 损伤应答,随后 TP53 被激活,FBP1 表达升高以及衰老的分子标志物增多。研究团队探究了 DNA 损伤的肝细胞如何逃避衰老并发展为肝细胞癌。他们发现,一组被称为疾病相关肝细胞(daHep)的细胞,表现出 NRF2 和 AKT 的激活,以及相对较低水平的 TP53 和 FBP1。
这些疾病相关肝细胞(daHep),与肝细胞癌祖细胞相似,它们在癌前肝脏中形成紧密排列的细胞簇。激活的 NRF2 在肝细胞中的存在会促进 FBP1 和 TP53 的降解,并使细胞脱离衰老状态。当小鼠经过基因工程改造而缺乏 FBP1 时,携带 MASH 或其肝细胞表达致癌突变蛋白 NRASG12V(该突变蛋白也会损伤 DNA 并诱导衰老)的小鼠的肝细胞癌发展速度加快。
值得注意的是,MASH 诱导的衰老依赖于一种感知单链 DNA 损伤的酶,而 NRASG12V 也激活另一种感知双链 DNA 损伤的酶。有趣的是,在 MASH 诱导的肝细胞癌中观察到的突变表明存在单链 DNA 损伤,而在 NRASG12V 引发的肿瘤中观察到的突变反映了单链和双链 DNA 断裂。细胞谱系追踪显示,大部分肝细胞癌起源于衰老的肝细胞。
基于上述发现,研究团队得出结论:尽管 MASH 诱导的衰老(senescence)减少了肝细胞的 DNA 损伤,但它在抑制肿瘤形成方面效果不佳。事实上,通过阻止 DNA 损伤的肝细胞分裂,衰老反而会增加患癌风险,因为它促进了突变的肝细胞癌祖细胞的存活。
衰老状态是不稳定的,在长期的代谢压力之后,疾病相关肝细胞(daHep)会重新进入细胞分裂周期,进而发展为肝细胞癌(HCC)。研究团队进一步推测,由 DNA 损伤的祖细胞引发的其他癌症,无论是否具有仅存在于肝脏和肾脏中的 FBP1,都遵循相同的途径。
事实上,许多癌症都是由衰老的癌前病变(比如皮肤上的痣)发展而来的,这些病变中包含着 DNA 损伤的细胞,这些细胞在逃脱衰老状态后会迅速分裂。即使癌细胞表达野生型 TP53 并且具有功能性的 DNA 损伤应答,在接受 DNA 损伤疗法时也可能会进入衰老状态。在治疗停止后,此类细胞可能会产生具有许多突变的后代,这些后代特别具有侵袭性且难以根除。
肝细胞衰老和肝癌形成之间的复杂关系
对于这项研究,Nature 期刊编辑表示,MASH 是全球增长最快的肥胖相关疾病之一,可进一步发展为肝癌。在最近十年里,该领域进行了大量投入和研究,但这种疾病仍然很难治疗。这项最新研究揭示了肝脏代谢、炎症、衰老和癌症之间的相互作用,加深了我们对 MASH 进展到肝癌的理解。


联系我们
返回