本期将为大家介绍如何检测泛凋亡表型。自从2019年泛凋亡这一概念被提出后,其发文量逐步攀升。在PubMed中输入“panoptosis”可以检索到357篇文章,其中许多是顶刊的文章,因此可以说它已成为研究中的热点。
上一期为大家介绍了泛凋亡,它是在外界各种干扰因素的影响下细胞发生了一些变化,形成了几种不同的泛凋亡复合体,触发细胞反应,诱导三种表型——焦亡、凋亡、坏死性凋亡,这三种表型共同构成了泛凋亡途径,使得细胞出现死亡的现象。
1、检测方法
总体而言,泛凋亡的检测主要从四个方面的蛋白检测入手。此外,还需要评估蛋白质的剪切体和N端。如果大家简单将它作为一个细胞死亡表型的话,则仅需检测以下以红色标注的蛋白质即可。
1、泛凋亡复合体(PANoptosome)
关键蛋白:ZBP1、 AIM2、PIPK1、 NLRP12
说明:检测泛凋亡复合体常检测这些关键蛋白中的一个或多个。如果将泛凋亡作为核心研究对象,可能还需要检测泛凋亡复合体中的分子互作。
2、 焦亡表型
焦亡小泡(光镜下观察)
关键蛋白: C-Caspase1(或Caspase4/5)、 GSDMD-N/GSDME-N、 NLRP3/ASC
说明:焦亡中我们可以关注焦亡小泡、Caspase1、GSDM,有余力还可以检测NLRP3(炎症小体介导的焦亡,但不具特异性)
3、凋亡表型
关键蛋白: Annexin V-FITC/PI、 Tunel、 Hoechst、 C-Caspase3/7/8/9
补充:可以使用试剂盒进行进一步检测,特别是针对以Caspase3为主的Caspase家族。
4、坏死性凋亡表型
关键蛋白: p-RIPK1、 p-RIPK3、 p-MLKL、
说明:主要通过Western Blot (WB) 检测这三种蛋白的磷酸化水平。
2、文献实例
实例1
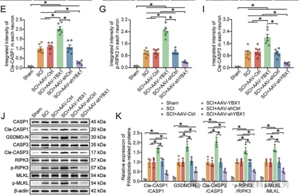
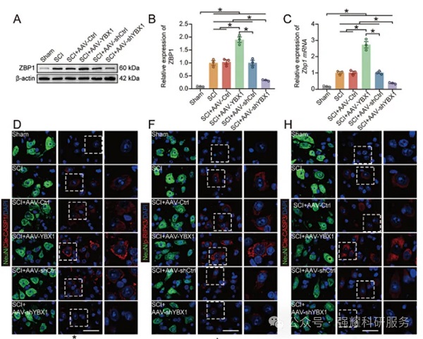
浙江大学医学院附属第一医院骨科于2024年在《Advanced Science》期刊发表了一篇题为“TRIM56 ModulatesYBX1 Degradation to Ameliorate ZBP1-Mediated Neuronal PANoptosis in Spinal CordInjury”的研究成果(DOI: 10.1002/advs.202407132)。
该研究着重于脊髓损伤中的泛凋亡途径,提到了关键蛋白的作用,并对分子相互作用及泛素化途径进行了深入解析。这里将重点介绍泛凋亡途径部分
文章中,作者首先关注的分子为ZBP1(见图1A),该分子在上一期中已介绍过,为泛凋亡复合体的一部分。ZBP1水平的上升标志着泛凋亡复合物的形成。作者对ZBP1在蛋白质及转录水平的表达进行了检测,结果表明其在脊髓损伤后显著升高(见图1B C)。
继而,作者对三种与焦亡、凋亡、坏死性凋亡相关的蛋白——Caspase1、PIPK3及Caspase3的细胞内定位与表达进行了研究。作者采用免疫荧光法(见图1DFH)进行了实验,并绘制了统计图(见图2EGI)。最终,通过WB检测了泛凋亡相关蛋白(见图2J),作者不仅检测了前体蛋白,还研究了裂解片段、剪切后片段以及磷酸化表型的变化。
图1
图2
实例2
第二篇文章同样是聚焦在脊髓损伤的领域,由锦州医科大学第三附属医院发表于本年度氧化还原领域的顶级期刊RBM,其题目为“Zinc ions regulate mitochondrial quality control in neurons under oxidative stress and reduce PANoptosis in spinal cord injury models via the Lgals3-Bax pathway”(DOI: 10.1016/j.freeradbiomed.2024.05.037)。
作者关注锌离子在脊髓损伤中的一个保护作用,它涉及一系列信号通路,线粒体融合分裂的途径,最后聚焦在细胞死亡表型的泛凋亡途径(图3),作者证明泛凋亡途径先检测了焦亡相关的两个蛋白Caspase、GSDMD,凋亡相关的蛋白Capase3,坏死性凋亡的PIPK1,PIPK3,MLKL(图4)。
该文章缺点也很明显该研究的不足之处在于未对剪切体、GSDMD的N端以及后续与坏死性凋亡相关蛋白的磷酸化情况进行评估,而磷酸化是这些蛋白发挥作用的标志
图3
图4
实例3
第三篇文章华南肿瘤国家重点实验室于今年发表在Cell Report Madicine 上的"Leucine restriction ameliorates Fusobacterium nucleatum-drivenmalignant progression and radioresistance in nasopharyngeal carcinoma”(DOI: 10.1016/j.xcrm.2024.101753)。
该研究主要关注鼻咽癌患者对放疗的耐药性问题。研究表明,放疗后肿瘤的持续生长与特定菌群的作用密切相关。该菌群侵入细胞后,促进亮氨酸代谢途径,促进线粒体氧化磷酸化,从而为细胞提供能量,增强细胞存活能力,并进一步抑制泛凋亡途径,导致肿瘤细胞存活(见图5)。文章同时提出了一种治疗方案,即通过饮食中限制亮氨酸摄入或使用抗生素消除FN杆菌(见图6J),以恢复放疗的敏感性,提高鼻咽癌放疗的治疗效果。
研究评估方面,作者通过大量Western blot实验,对焦亡、凋亡、坏死性凋亡等过程进行了明确标记,并检测了至少2-3个关键分子。在展示全长蛋白质与N端片段的对比时,作者将它们置于同一张膜上,这种展示方式是顶级期刊文章中较为推崇的WB图像呈现形式,尽管背景略显粗糙(见图6K)。
图5
图6
实例4
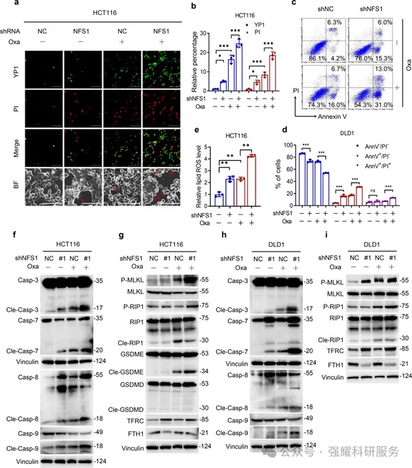
第四篇文章是中肿/华南肿瘤国家重点实验室于2022年发表在STTT上的“PhosphorylatedNFS1 weakens oxaliplatin-based chemosensitivity of colorectal cancer by preventingPANoptosis”(DOI: 10.1038/s41392-022-00889-0)
本研究主要关注结直肠癌的化疗敏感性。针对患者对化疗药物不敏感的问题,作者发现硫代半胱氨酸的存在会降低奥沙利铂的化疗效果。通过敲低硫代半胱氨酸,细胞对化疗药物的敏感性得以恢复。此外,作者还研究了泛凋亡途径和铁死亡途径(见图7)。
首先,作者采用试剂盒检测了与核固缩、DNA断裂相关的指标YP1和PI,以评估细胞状态。随后,作者拍摄了明场照片,观察到焦亡小泡的产生,这是焦亡特征性的光镜表现(见图8a)。在此基础上,作者利用凋亡试剂盒评估了Annexin V/PI(见图8c),同时检测了活性氧及脂质过氧化的情况(见图8e)。此外,作者还通过大量Western Blot实验,对Caspase途径相关蛋白Caspase3/7/8/9进行了检测(见图8f),并检测了坏死性凋亡相关蛋白、焦亡相关蛋白GSDMD和GSDME,以及铁死亡相关蛋白TERC和FTH1(见图8g)。
图7
图8


联系我们
返回